K8凯发旗舰厅
首页
走进K8凯发旗舰厅
走进K8凯发旗舰厅
公司文化
K8凯发旗舰厅蓝图
K8凯发旗舰厅团队
K8凯发旗舰厅基金
K8凯发旗舰厅先锋
K8凯发旗舰厅资质
K8凯发旗舰厅手艺
K8凯发旗舰厅印记
K8凯发旗舰厅作品
工程案例
营销网络
新闻动态
公司动态
行业资讯
产品研发
钢结构产品
装配式钢结构修建四概略系
七大钢构质料
党建专栏
党建事情理念
党建新闻
联系K8凯发旗舰厅
联系K8凯发旗舰厅
人才招聘
在线留言
目今位置:
首页
>
新闻动态
>
公司动态
>
公司动态
|
行业资讯
|
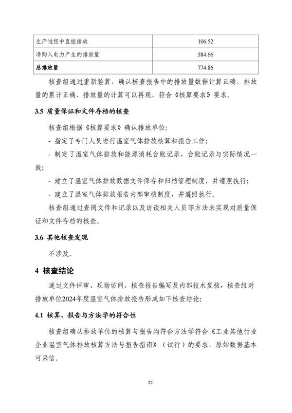
温室核查报告和碳足迹报告
上一篇:
没有了
下一篇:
《温柔且坚定 美在匠心处》K8凯发旗舰厅钢构致敬女神节*美的你
栏目导航
走进K8凯发旗舰厅
走进K8凯发旗舰厅
公司文化
K8凯发旗舰厅蓝图
K8凯发旗舰厅团队
K8凯发旗舰厅基金
K8凯发旗舰厅先锋
K8凯发旗舰厅资质
K8凯发旗舰厅手艺
K8凯发旗舰厅印记
K8凯发旗舰厅作品
工程案例
营销网络
新闻动态
公司动态
行业资讯
产品研发
钢结构产品
装配式钢结构修建四概略系
七大钢构质料
党建专栏
党建事情理念
党建新闻
联系方式
销售热线:
0459-5807111 / 400-0459-111
总部地点:萨尔图区胜利村站南50米东侧
钢构基地地点:萨尔图区南一起工业园
Copyright ? 2019-2021 all Rights Reserved | K8凯发旗舰厅
黑ICP备18004664号-1
【网站地图】
公司动态_K8凯发旗舰厅(官网)